
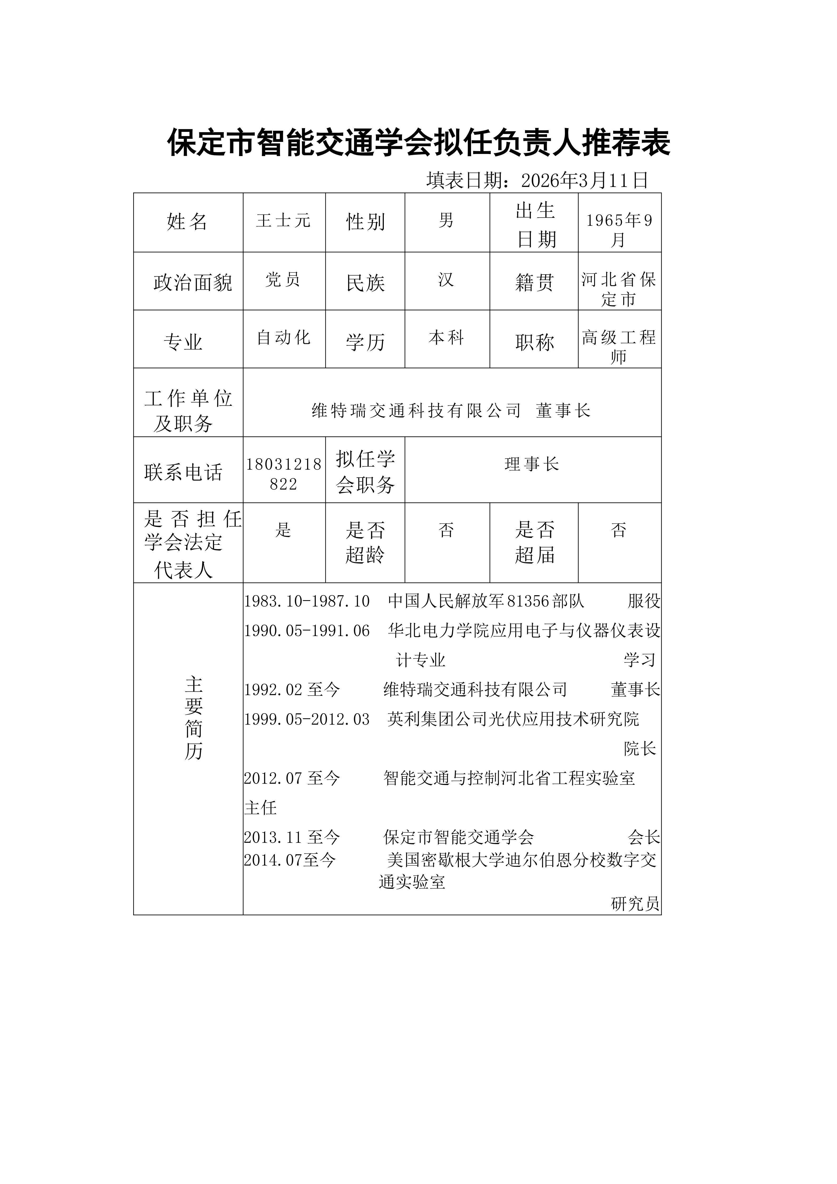
根据《社会团体登记管理条例》和《保定市智能交通学会章程》有关规定,经学会换届筹备工作小组提名、第二届理事会审议通过,现将拟任第二届理事会负责人王士元同志的有关情况予以公示:
王士元,男,汉族,1965年9月出生,中共党员,大学本科学历,现任维特瑞交通科技有限公司董事长。拟任保定市智能交通学会第二届理事会理事长。
公示时间为2026年3月12日至2026年3月18日(5个工作日)。在此期间,如对公示对象有异议,可通过电话、电子邮件或书面形式向学会换届工作领导小组反映。反映情况必须实事求是,客观公正。以单位名义反映的应加盖公章;以个人名义反映的应署实名,并提供联系电话,以便核查。
联系人:常鑫
联系电话:18599035070
电子邮箱:1451308463@qq.com